Gérer la certification des candidats
Afin de suivre le processus de certification d'un candidat suite à sa formation, CertiPlace intègre un cycle de vie spécifique à l'intention des certificateurs et partenaires organismes de formation.
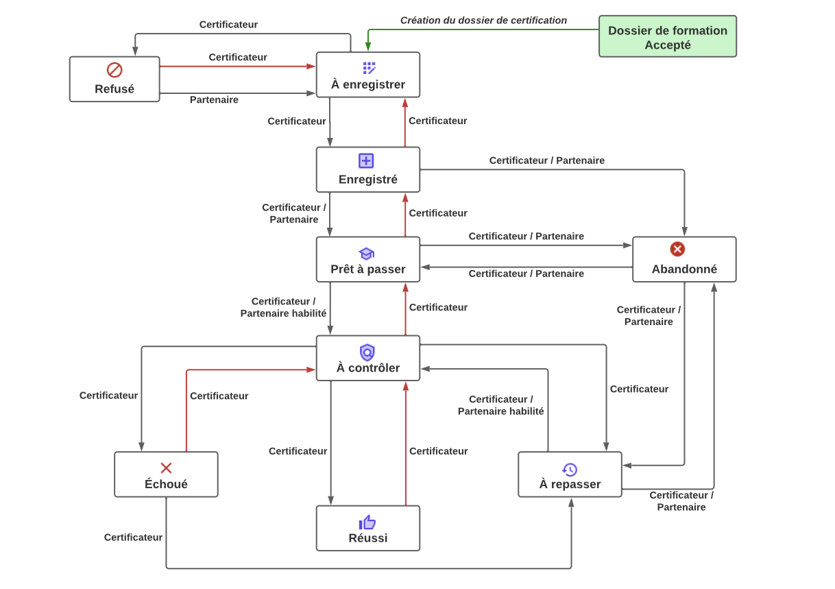
Cycle de vie des dossiers de certification

Partenaire habilité : partenaire habilité à organiser l’évaluation
À enregistrer : lorsqu'un dossier de formation est accepté par le candidat, CertiPlace créé un dossier de certification dans l'état À enregistrer. Le dossier est visible par le certificateur qui doit l'enregistrer, c'est-à-dire prendre en compte qu'un nouveau candidat passera la certification dans le futur. Depuis l'état Refusé, par manque de documents par exemple, le partenaire peut redemander l'enregistrement du dossier auprès du certificateur après l'ajout des informations / pièces manquantes.
Vous avez la possibilité de renseigner le champ suivant :
- Commentaire (facultatif) : texte libre,
- Date d'inscription à la certification (facultatif)
Par défaut, le passage de l'état "À enregistrer" à "Enregistré" est automatique. Cette configuration peut être modifiée par le certificateur pour chacune de ses certifications dans l'Espace Certification - "Certifications & partenariats".
Refusé : le certificateur peut décider de refuser un dossier s'il lui manque des informations pour l'enregistrer. Vous avez la possibilité de renseigner le champ suivant :
- Commentaire (facultatif) : texte libre
Enregistré : par cet état, le certificateur indique au partenaire qu'il a bien pris en compte qu'un candidat passera la certification dans le futur.
Vous avez la possibilité de renseigner les champs suivants :
- Date de début passage de l'examen (facultatif),
- Date de fin de passage de l'examen (facultatif),
- Lieu de passage de l'examen (facultatif),
- Modalité de passage des examens (facultatif),
- Commentaire (facultatif) : texte libre,
- Date d'inscription à la certification (facultatif)
Prêt à passer : lorsque le partenaire a terminé de former le candidat, il indique au certificateur que le candidat est prêt à passer l'examen de la certification. Dans le cas d'un dossier de formation avec financement CPF, si le candidat a suivi la formation avec une assiduité de plus de 80%, la transition d'état est automatique.
Vous avez la possibilité de renseigner les champs suivants :
- Date de début passage de l'examen (facultatif),
- Date de fin de passage de l'examen (facultatif),
- Lieu de passage de l'examen (facultatif),
- Modalité de passage des examens (facultatif),
- Commentaire (facultatif) : texte libre,
- Date d'inscription à la certification (facultatif)
À contrôler : le candidat a passé l'examen de certification, le certificateur doit contrôler le résultat et décider de l'obtention ou non de la certification. Depuis l'état À repasser, le certificateur doit contrôler le résultat et décidé de l'obtention ou non de la certification après que le candidat ait repassé l'examen de certification.
Vous avez la possibilité de renseigner les champs suivants :
- Date de début de passage de l'examen (obligatoire si cela n'avait pas été renseigné au préalable),
- Date de fin de passage de l'examen (facultatif, par défaut la date de passage de l'examen),
- Lieu de passage de l'examen (facultatif),
- Modalité de passage des examens (obligatoire si cela n'avait pas été renseigné au préalable),
- Commentaire (facultatif) : texte libre,
- Date d'inscription à la certification (facultatif)
Échoué : le candidat n'a pas obtenu sa certification et ne peut pas repasser l'examen.
Vous avez la possibilité de renseigner les champs suivants :
- Détail du résultat de l'examen (facultatif),
- Commentaire (facultatif) : texte libre,
- Niveau de langue Européen si applicable (facultatif)
Réussi : le candidat a obtenu la certification.
Vous avez la possibilité de renseigner les champs suivants :
- Date de délivrance de la certification (obligatoire),
- Détail du résultat de l'examen (facultatif),
- Lien vers la preuve numérique de l'obtention de la certification (facultatif),
- Commentaire (facultatif) : texte libre,
- Mention (facultatif),
-
Niveau de langue Européen si applicable (facultatif) Ces informations ne sont pas obligatoires au moment du passage à Réussi mais doivent être fournies par la suite pour être en conformité avec la réglementation.
Si le lien vers la preuve numérique n'est pas renseigné, CertiPlace remplira automatiquement le champ avec un lien interne CertiPlace.
À repasser : le candidat n'a pas obtenu la certification et peut ainsi repasser l'examen.
Vous avez la possibilité de renseigner les champs suivants :
- Détail du résultat (facultatif),
- Date de début de passage de l'examen (facultatif),
- Date de fin de passage de l'examen (facultatif),
- Lieu de passage de l'examen (facultatif),
- Modalité de passage des examens (facultatif),
- Commentaire (facultatif) : texte libre
Abandonné : le candidat a abandonné le passage de la certification.
Vous avez la possibilité de renseigner le champ suivant :
- Commentaire (facultatif) : texte libre
Tableau récapitulatif
| État cible | État d'origine | Action | Acteur |
|---|---|---|---|
| À enregistrer | Aucun | Création | CertiPlace / Certificateur / Partenaire |
|
|
Refusé | Re-soumission d'un dossier | Partenaire |
|
|
Refusé | Retour en arrière | Certificateur |
|
|
Abandonné | Retour en arrière | Certificateur / Partenaire |
| Refusé | À enregistrer | Refus d'un dossier | Certificateur |
| Enregistré | À enregistrer | Enregistrement du dossier | CertiPlace / Certificateur |
|
|
Prêt à passer | Retour en arrière | Certificateur |
|
|
Abandonné | Retour en arrière | Certificateur / Partenaire |
| Prêt à passer | Enregistré | Déclarer examen prêt à passer | CertiPlace / Certificateur / Partenaire |
|
|
En contrôle | Retour en arrière | Certificateur |
|
|
Abandonné | Retour en arrière | Certificateur / Partenaire |
| À controler | Prêt à passer | Déclarer examen prêt pour délibération du jury | Certificateur / Partenaire habilité* |
|
|
À repasser | Déclarer examen prêt pour délibération du jury | Certificateur / Partenaire habilité* |
|
|
Réussi | Retour en arrière | Certificateur |
|
|
Échoué | Retour en arrière | Certificateur |
| Échoué | À contrôler | Déclarer l'examen échoué | Certificateur |
| Réussi | À contrôler | Déclarer l'examen réussi | Certificateur |
| À repasser | À contrôler | Déclarer que l'examen peut être repassé | Certificateur / Partenaire habilité* |
|
|
Échoué | Déclarer que l'examen peut être repassé | Certificateur |
|
|
Abandonné | Retour en arrière | *Certificateur / Partenaire habilité** |
| Abandonné | À enregistré | Déclarer l'abandon de l'examen | Certificateur / Partenaire |
|
|
Enregistré | Déclarer l'abandon de l'examen | Certificateur / Partenaire |
|
|
Prêt à passer | Déclarer l'abandon de l'examen | Certificateur / Partenaire |
|
|
À repasser | Déclarer l'abandon de l'examen | Certificateur / Partenaire habilité* |
(*) Partenaire habilité : partenaire habilité à organiser l’évaluation
Mise à jour des dossiers de certification
Voir : Mise à jour